The K2view Discovery solution is depicted in the below diagram and it includes the following major steps:
Define a Fabric interface for a given data source and initiate the Discovery job.
The first step of the Discovery job is a Crawler. It scans the data source while identifying the existing entities and the relationships between them. The Crawler's output is the Catalog schema.
Next, a Plugin Framework is triggered automatically upon completion of the Crawler's process. The Plugin Framework is a platform for executing predefined rules (plugins) to run on the Catalog schema and to enhance it accordingly. Examples of plugins are:
Upon completion of the Plugin Framework execution, the Catalog schema is saved into the Neo4j Graph DB and it can be viewed via the Catalog application.
The Catalog supports the following actions:
Once the process has been completed, the Logical Unit schema can be created based on the Catalog's version. In addition, the data can be masked during the sync process by using the Catalog Masking actors.

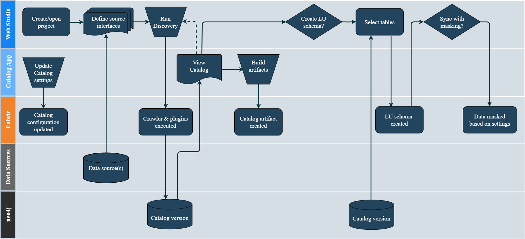
The K2view Discovery solution is depicted in the below diagram and it includes the following major steps:
Define a Fabric interface for a given data source and initiate the Discovery job.
The first step of the Discovery job is a Crawler. It scans the data source while identifying the existing entities and the relationships between them. The Crawler's output is the Catalog schema.
Next, a Plugin Framework is triggered automatically upon completion of the Crawler's process. The Plugin Framework is a platform for executing predefined rules (plugins) to run on the Catalog schema and to enhance it accordingly. Examples of plugins are:
Upon completion of the Plugin Framework execution, the Catalog schema is saved into the Neo4j Graph DB and it can be viewed via the Catalog application.
The Catalog supports the following actions:
Once the process has been completed, the Logical Unit schema can be created based on the Catalog's version. In addition, the data can be masked during the sync process by using the Catalog Masking actors.
